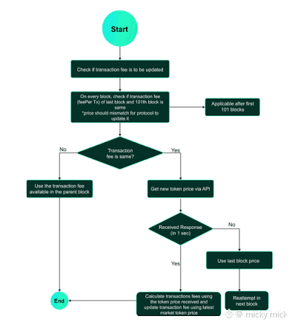
Low, Fixed Transaction Costs: Vanar provides predictable and low-cost transactions ($0.0005) that do not spike during high demand.#VanarChain
Tailored for Entertainment & Gaming: It powers platforms like Virtua Metaverse and VGN games, offering specialized tools for in-game assets, NFTS, and microtransactions.@Vanar
High Performance & Scalability: The network supports thousands of transactions per second, designed to handle high-frequency dApp interactions.@Vanar
Developer-Friendly: Provides comprehensive SDKs, APIs, and smart contract templates that simplify the deployment of dApps across multiple chains.#VanarChain
Social & User-Friendly Wallets: Features social wallets designed to blend with everyday social interactions.
Vanar Chain (VANRY) is a Layer-1 EVM-compatible blockchain optimized for entertainment, AI, and mainstream adoption
. It rebranded from Terra Virtua Kolect (TVK) to focus on real-world applications with a focus on speed, low costs, and sustainability. $VANRY
AI-Native Architecture: Integrates AI at the protocol level (Vanar AI) for smarter, adaptive smart contracts, data analytics, and generative AI in gaming/eCommerce.
On-Chain Data Storage (Neutron): Uses "Neutron" for data compression (up to 500:1 ratio), storing files directly on-chain rather than relying on external, centralized systems like IPFS.
Proof of Reputation (PoR) Consensus: A hybrid mechanism combining Proof-of-Stake (PoS) and Delegate-Proof-of-Authority (DPoA), focusing on validator credibility and brand recognition.
High-Speed & Low-Cost: Designed for high transaction throughput with 3-second block times and low, fixed transaction fees ($0.0005).
EVM Compatibility: Full Ethereum Virtual Machine compatibility allows for seamless migration of dApps.
Sustainability Focus (Vanar ECO): Uses green energy sources (partnered with Google Cloud) to ensure minimal environmental impact.
Social Wallets: Integrates with users' social lives for easier, more intuitive interaction with blockchain tech.
@Vanar #VanarChain #vanar $VANRY
VANRY----
